|
[국민건강보험공단 일산병원] 2025년도 하반기 보건직 수련생(체험형 청년인턴)모집_치료용 로봇물리치료기기, 착용형 로봇물리치료기기 보유 (~8/20) 김도희 │ 2025-08-08 HIT 379 |
|---|
|
*지역별 로봇 물리치료기기 현황 검색은 본회 홈페이지> 관련사이트> 지역별 로봇 물리치료에서 가능합니다.
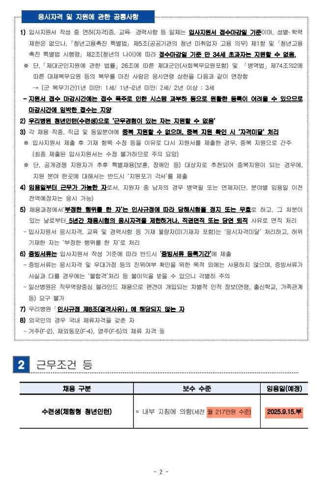
[직무기술서]
※ 주요부분이 발췌된 공고문이니, 지원 전 해당 기관에서 반드시 공고문 전문 확인 바랍니다. |
| 이전글 |
[칠곡경북대학교병원] 2025년 8월 2차 임시직원 공개채용(물리치료사)_치료용 로봇물리치료기기 보유 (~8/11) |
|---|---|
| 다음글 |
[울산대학교병원] 물리치료사 정규직 채용_치료용 로봇물리치료기기 보유 (~8/9) |